A LOUER – LYON – 237.45 m² non divisibles
Référence : 1394329-0L
Votre contact
Sophie
MEZIN
Associée - Directrice Département Bureaux

06 67 30 99 26
s.mezin@omnium1947.com
06 67 30 99 26
s.mezin@omnium1947.com
Votre contact pour ce bien
Sophie
MEZIN
Associée - Directrice Département Bureaux
06 67 30 99 26
s.mezin@omnium1947.com
A LOUER – LYON – 237.45 m² non divisibles
Référence : 1394329-0L
Description
Omnium vous propose à la location au coeur du quartier ST POTHIN / FOCH - LYON 6e , des bureaux avec vitrine sur rue, d'une surface totale d'environ 237 m² .
Idéalement situés et desservis en transports en commun.
Métro 1 ligne de métro
Bus 13 lignes de bus
Votre contact : Sophie MEZIN
Directrice Générale - Associée
06 67 30 99 26
Les informations sur les risques auxquels ce bien est exposé sont disponibles sur le site Géorisques : www.georisques.gouv.fr
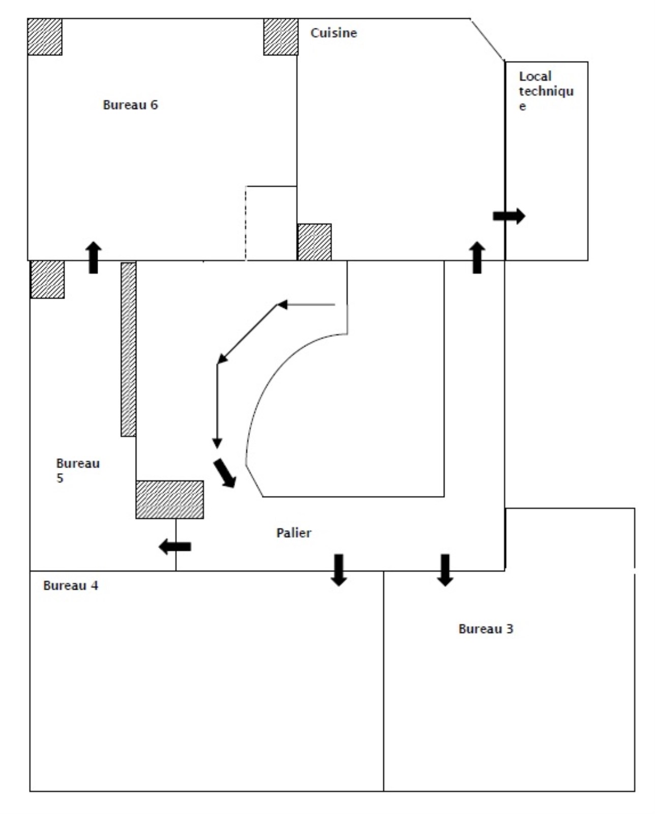
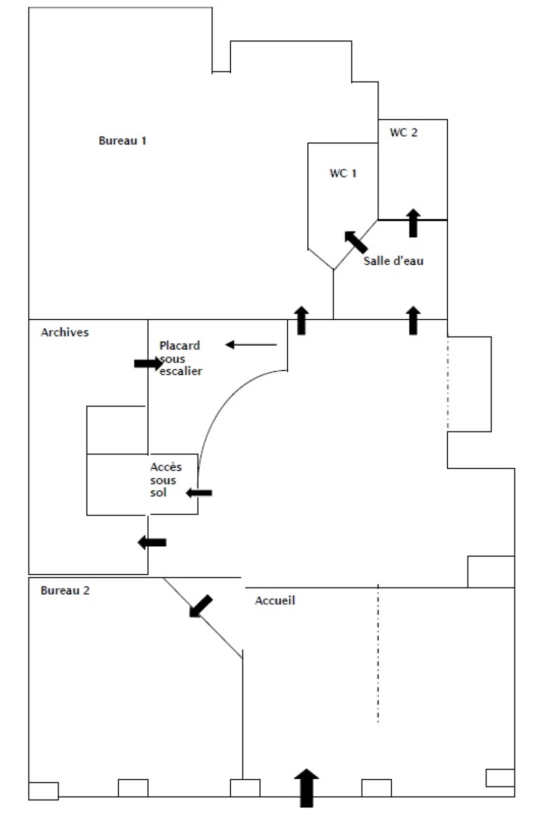
- Grand sous sol ( 3 pièces)
- RDC : hall, deux bureaux, deux WC,
- local archive, un placard sous
- escalier, une salle d'eau
- Etage : un palier, quatre bureaux,
- une cuisine, local technique
- Surface RDC : 108,97 m²
Annonces similaires
Bureaux
A LOUER – LYON – 110 m² non divisibles
LYON OMNIUM vous propose une opportunité exceptionnelle avec ces bureaux de 110 m² à louer. Idéalement situés dans le quartier...
Bureaux
A LOUER – LYON – 372 m² divisibles à partir de 123 m²
Omnium vous propose en exclusivité à la location, des bureaux d'une surface totale de 372 m², divisible en 2 lots...
Demande de rendez-vous
A LOUER – LYON – 237.45 m² non divisibles